| Business DEX (UK_Defence049):— utility_demand | Date: 2009/04/16 21:07:15 Revision: 1.9 |
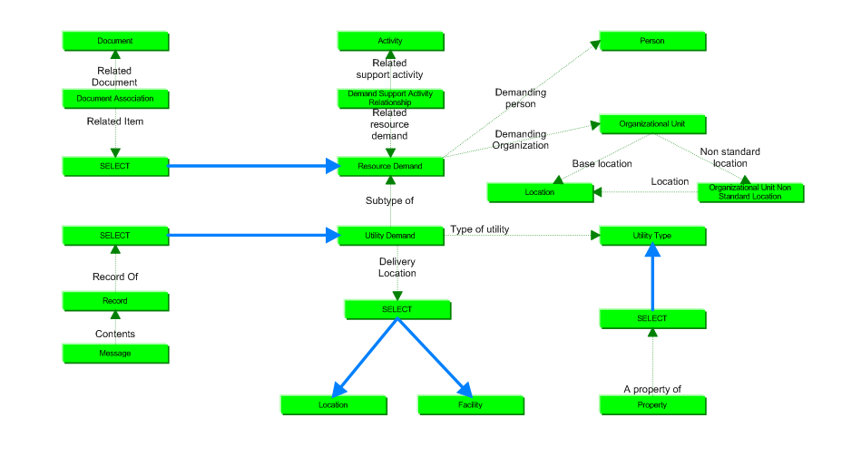
The information requirements table for the Utility Demand DEX and corresponding business objects are provided below:
|
Information requirement |
Business Object(s) |
|---|---|
| Demand Identifier | Resource Demand |
| Demanding organization | Resource Demand -> Organizational Unit. Location and organizational_unit_non_standard_location |
| Demanding person | Resource Demand -> Person |
| Identification of type of utility demanded. | Utility Demand -> Utility Type |
| Quantity of utilities required. | Resource Demand |
| Period for which utility needed, this may be assigned by dates and may be associated with work package. | Utility Demand |
| Reason for utility demand. | Utility Demand |
| Authority to demand. | Utility Demand |
| Identification of any special requirements. | Utility Demand |
| The related delivery location for which the utility may be demanded. | Facility, Location |
| The related activity for which the utility may be demanded. | Resource Demand -> Activity |
Table 1 — Utility Demand information requirements
In terms of business objects, these information requirements are modelled as shown below in Figure 1.
NOTE For clarity, not all of the dependent business objects - those that will make the model referentially complete - have been included on the diagram.

© UK MOD 2010 — All rights reserved